36氪研究院 | 2025-2026年中国企业出海研究报告

当前,中国企业出海正经历从“产品输出”向“能力输出”的范式跃迁。以人工智能为代表的新兴技术,催生了以“Token出海”为代表的数字服务新形态--依托我国电力、算力等核心基础设施优势,中国AI模型与服务正通过API调用、开源生态等方式赋能全球开发者,成为新一轮出海浪潮中极具爆发力的增长极。36氪研究院长期追踪企业出海动态,持续洞察趋势演变。近年来,研究院先后发布《2023-2024年中国企业出海发展研究报告》与《2024年中国产业出海发展研究报告》,系统梳理了企业出海的整体概况和重点产业出海态势。依托前期研究积累,本次研究旨在全景式描绘中国企业出海新景图,深入剖析企业出海面临的新环境、新趋势,并聚焦消费、产能、科技、服务四大赛道,总结企业出海的核心特征、关键模式与战略布局等,为已出海或计划出海的企业制定全球化战略提供参考。

多重因素驱动,中国企业出海加速迈向“本地化深耕”新阶段

在国家战略引导、全球格局演变、国内产业升级及企业实力跃升等多重因素驱动下,中国企业出海迈入全新发展阶段。回望历程,从早期以轻工产品代工为主的贸易出海,到以获取技术、品牌与市场渠道为目标的跨境并购,再到近年来基建、能源、汽车、家电、跨境电商等领域的多元化布局,企业出海的赛道、模式等持续迭代升级。当前,企业出海步入以本地化深耕为核心的新阶段,出海模式加速向全产业链与产业生态输出升级,更加突出本地化运营、合规化发展与全球化品牌建设,推动中国企业实现从“走出去”到 “走进去”的深度转型。

 

图示:中国企业出海发展阶段及特征

消费、产能、服务、科技四大出海赛道协同发力,引领我国产业向全球价值链高端突破

在产业能力升级、全球市场需求演变、国际贸易格局重构等多重共振下,出海企业依托国内积累产业优势和核心能力,正沿四条差异化模式纵深演进:以终端消费品与品牌为核心的消费出海、以制造与供应链为核心的产能出海、以方案与运营能力为核心的服务出海、以技术与标准为核心的科技出海。四条赛道协同发力,共同构建起从“实体产品输出”到“数字服务赋能”、从“有形资产”到“无形能力”的立体出海矩阵,勾勒出中国企业在全球价值链中持续攀升的出海图景。

图示:中国企业出海赛道生态图谱

直面多元风险挑战,以深度本地化与品牌全球化重塑出海新格局

当前,中国企业出海正面临地缘政治、宏观环境、本地化运营及知识产权等多重风险与挑战。在此背景下,深度本地化已成为企业出海的战略基石,企业将从单一的产品本地化,向研发、生产、营销、运营、人才、文化的全维度升级,通过深度融入目标市场,构建可持续的海外竞争优势。与此同时,品牌全球化成为制胜高地,企业增长逻辑从规模扩张转向价值提升,通过品牌定位、传播与体验的全球化,实现从“中国制造”到“中国品牌”的跨越。展望未来,中国企业出海还将围绕产业协同生态化、技术创新数智化、绿色低碳全球化及文化内核流行化维度深入演进,共同驱动企业出海向更高质量、更具韧性、更可持续方向升级。

本报告的重点研究问题如下:

  • 中国企业出海的整体规模、行业分布与地域布局呈现哪些特征?
  • 中国企业出海面临怎样的外部环境?
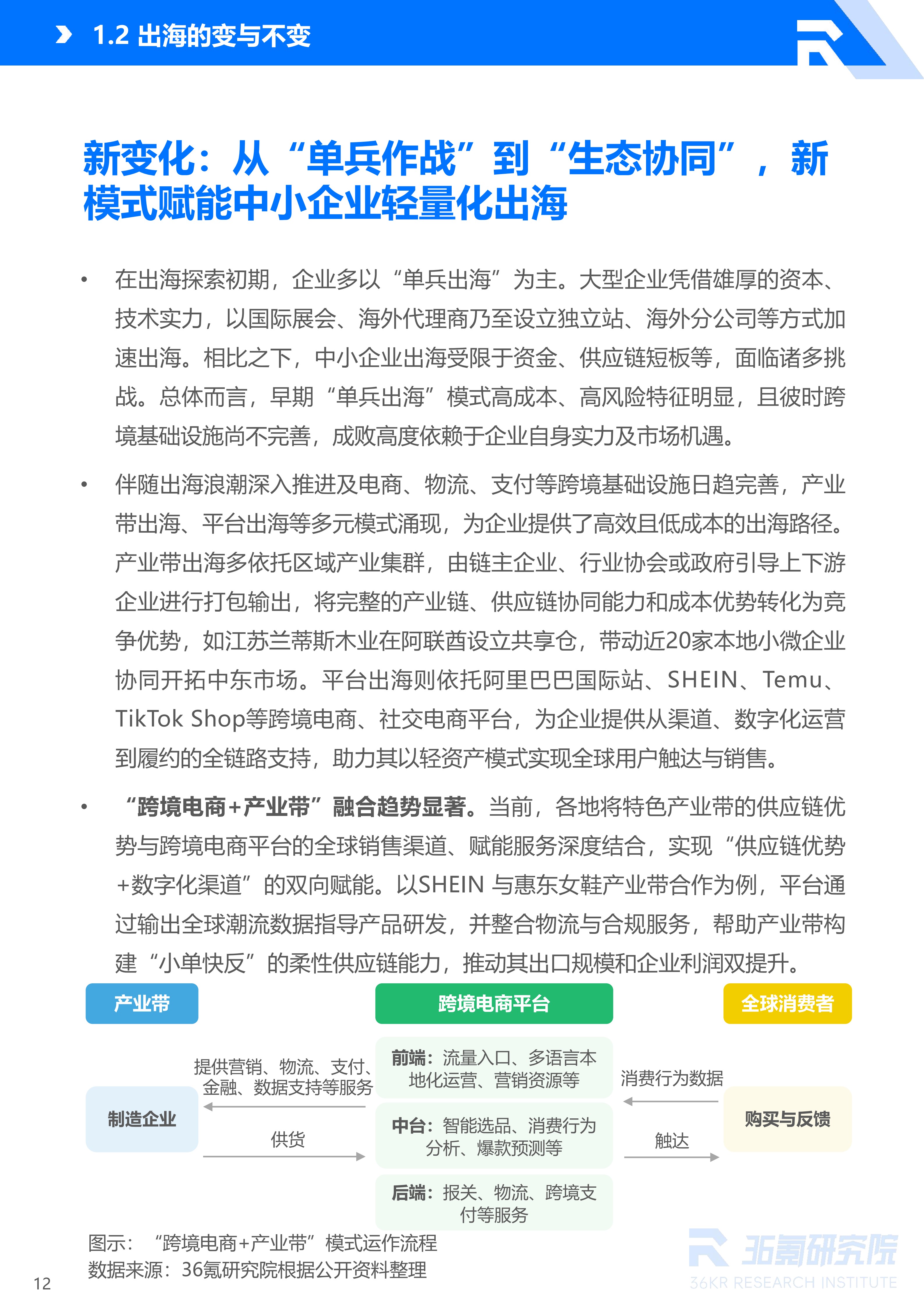
  • 中国企业出海涌现出哪些新趋势、新特征?
  • 围绕消费、科技、产能、服务四大出海赛道,各领域代表企业有哪些?形成了怎样的差异化发展模式与路径?
  • 中国企业出海面临哪些风险与挑战?未来趋势如何演变?

更多精彩内容,请关注“36氪研究院”微信公众号。如想获取《2025-2026年中国企业出海研究报告》,点击原文链接,提取码:mq3y,或在36氪研究院微信公众号上回复“企业出海”获取下载链接。

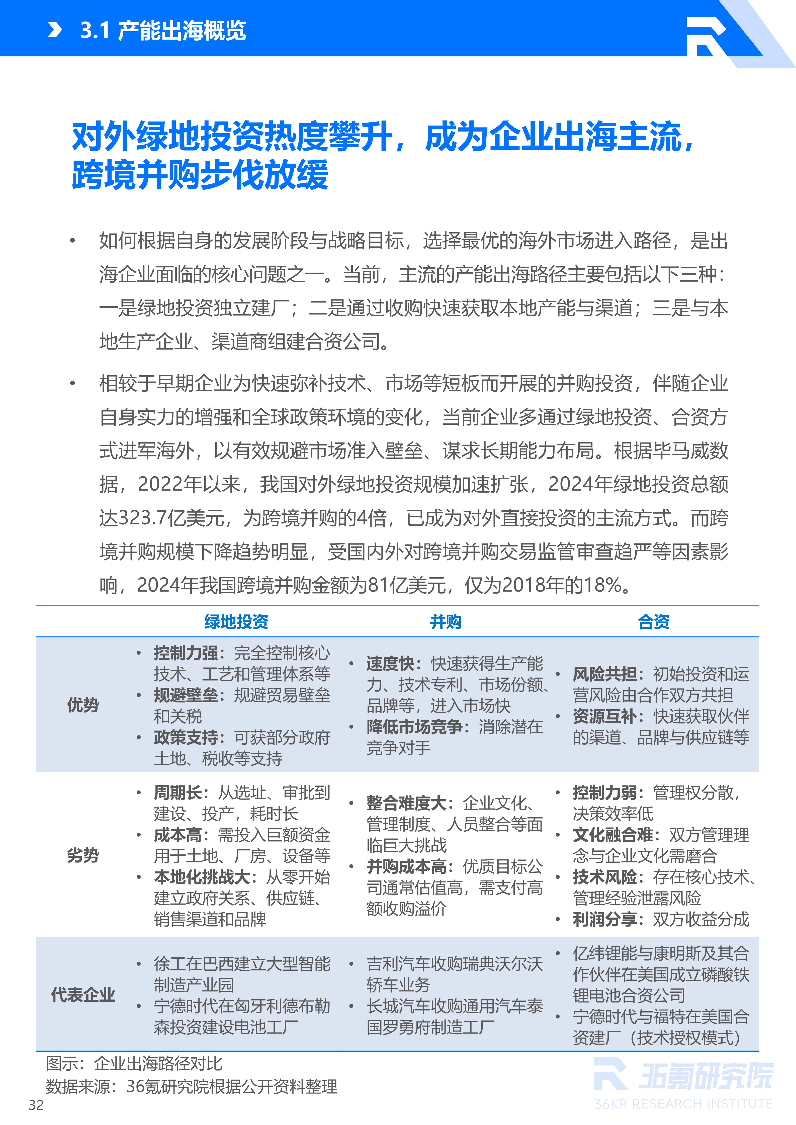
发布时间:2026-03-11 17:00