赛级金融男最爱的户外品牌,为了让你别退货号称要“代表地球”收运费?

2026年3月30日,被《财富》杂志评作「地球上最酷的公司」的顶级户外品牌Patagonia宣布,其天猫旗舰店将从4月份开始向消费者征收「地球使用费」。

用品牌的话说,就是“每一笔订单将单独收取包装及物流费用”;换句熟悉的话说,就是“不包邮”了,运费15元起步。如果不退货,这笔钱将自动退还给你;如果退货,对不起,这钱就替你捐给地球了。

“我们邀请您,在点击'购买'之前,请三思;在点击'退货'之前,也请三思。”

结果评论区却炸开了锅:“作为一个商业品牌,你凭什么代表地球收费?”

01 地球使用费,拿消费者的钱,买自己的名声?

比起Patagonia这个拗口的品牌名,或许我们都更熟悉“摇粒绒”这种面料,毕竟在秋冬的街头,随处可见毛茸茸的“泰迪成精”。 

1981年,一家美国户外品牌推出了第一款摇粒绒抓绒衣Synchilla Fleece,比棉花更轻,比羊毛更暖,后来这种面料风靡全球,优衣库靠它赚了个盆满钵满,冲锋衣“三明治穿法”也由此而来。这家品牌,就是Patagonia。 

不过,优衣库的摇粒绒卖100多,Patagonia的摇粒绒卖1000多。它既是户外运动者的心头好,也是华尔街投行精英的“松弛感制服”,同时常常和始祖鸟、lululemon并称“中产三宝”。

没想到,继始祖鸟在喜马拉雅放烟花炸山、lululemon被创始人炮轰“五宗罪”后,这次轮到Patagonia站上风口浪尖了。 

今年3月30日,Patagonia在国内的社交媒体上全方位宣布,其天猫旗舰店将从4月份开始,向消费者征收「地球使用费」。 

说白了,这则新规的本质就是,咱以后网购不包邮了,首件运费15元,多买一件再加5元。

但也有一些微妙的差别:传统的“不包邮”,花了就是花了;这里的“不包邮”,更接近一种“押金”——如果不退货,这笔钱将自动原路返还给你;如果退货,对不起,这钱就替你捐给地球了。 

当然,鉴于它家一直没有买官方的“运费险”,所以想退货,除了没收押金之外,你还得老老实实给物流公司交一笔运费。

不包邮也就算了,Prada之前卖八千多的黄铜别针也不包邮;那为什么不叫“运费”,偏要叫“地球使用费”?

按照Patagonia的解释,如今网购中过于理所当然的“买买买、退退退”,背后是反复运输与包装带来的环境成本,收这笔钱,就是为了抑制退货、甚至抑制购买,从而减少由此产生的碳排放量。

同时,这些未被退还的运费,最终也不是进了品牌的口袋,而会全额捐赠给北京SEE基金会的“1%地球税”项目,用于支持环保行动,从而弥补整个过程中对地球造成的破坏。SEE全名北京市企业家环保基金会,是一家打造企业家、环保公益组织、公众共同参与的社会化保护平台。 

因此,这则公告的名字叫做:“退货无理由,地球有代价。” 

然而,评论区却并不买账。 

最核心的质疑是:“这是在拿消费者的钱,买自己的名声吗?”

要理解这笔“地球使用费”为何引起如此大的舆论风波,得先回到“地球税”这个说法的起源。 

1985年,Patagonia正式承诺将销售额的1%捐给环保组织。注意,这里是销售额,不是利润——这意味着即使公司亏损,这笔钱也必须照付。创始人Yvon Chouinard的原话是:“这是做生意的成本。这是在为我们作为污染者、为我们使用不可再生资源而向自己征税。” 

2002年,他还和Blue Ribbon Flies创始人Craig Mathews共同创立了「1%地球税(1% for the Planet)」联盟,将这个理念推向行业。如今,这个网络已覆盖90多个国家、超过3000家企业。2025财年,Patagonia通过这项承诺捐出1470万美元(人民币约1亿元)。

也就是说,“地球税”的初衷是,企业主动向自己征税,环保成本由企业承担。但“地球使用费”的逻辑,则是另一回事。 

消费者预付运费,确认收货后退还,退货则扣除,剩余部分捐给SEE基金会。捐款的受赠方是明确的,资金去向也有据可查——SEE基金会是国内头部的企业家环保公益组织,这部分没有大问题。 

但问题在于,资金的来源,是消费者的钱,不是企业的钱。

这就好像比一家餐厅宣布“所有顾客小费将全额捐给慈善机构”,和餐厅自己拿出利润捐款,在道德意义上是完全不同的两件事。前者餐厅的成本没有增加,捐款来自顾客,但名声却归餐厅。 

据中新经纬报道,Patagonia工作人员解释,施行该政策的原因之一是线上旗舰店存在部分顾客利用退货政策“穿一两天就退换”的情况。国内仓库人员有限,无法对每一件退货商品进行逐一检查,给其他顾客和店铺带来困扰。 

可见,不止于环保,成本高昂和人力短缺也是推出“地球使用费”的重要原因。 

“以地球的名义,商家转移了物流和运营成本,同时获得了环保美誉,甚至可能以捐款为由获得税务抵扣,怎么算都不亏。” 

另一个质疑是,为什么只有中国大陆消费者需要付这笔钱?

如果这套逻辑在全球统一执行,争议或许小得多,但它目前只在中国大陆推行。 

目前,美国虽然需要收取7美元的邮寄退货运费,但如果选择将退货金额换成品牌积分、或线下退货,就可以免除这7美元;英国、澳大利亚、欧洲大陆均为完全免费退货,更别提为可能的退货提前收取“押金”。

与此同时,中国大陆的定价在全球主要市场中属于最高之列。一款女士速干T恤,美国官网售价59美元(约合人民币405元),天猫旗舰店售价499元;Torrentshell冲锋衣美国售价189美元(约合人民币1300元),国内售价1599元。综合来看,中国大陆定价相较美国溢价约22%至23%,中国代理商将此解释为进口关税与增值税差异。 

此外,官方通知中还有一句让人摸不着头脑的话:“我们避免用打折来激励大家下单。”但相较之下,美国官网打折季可低至五折。 

也就是说,中国大陆的消费者在已经支付更高价格的前提下,却被要求额外承担“地球的代价”。

图源:潮生TIDE

其中,退货率高,是推出“地球使用费”最显眼的理由。 

据官方通知中援引的数据,中国大陆电商女装退货率高达65%-80%,远超欧美平均水平,来回运输本身就是巨大的碳排放。从这个角度看,想要干预这个问题,出发点并非完全没有道理。 

但问题在于,退货率高的根本原因是什么?

与其他户外品牌如北面、哥伦比亚、始祖鸟等在中国动辄上百家门店相比,Patagonia目前的官方线下门店只有7家,而且经常缺货,“先试穿再下单”成了一件难事。

更关键的是,Patagonia的产品线目前没有亚洲和欧洲版型之分,常常有消费者反映“袖子太长”“衣身太长”,只能无奈退货、或者找人裁剪。 

真正能降低退货率的办法,是更准确的尺码系统、贴近真实身材的上身效果展示、亚洲版型的开发和更完善的线下试穿引导。

这些事没做,却先推出了一个说教色彩浓厚的退货收费机制,既不能治标,也不能治本,还挨了一身骂。

公众号热评第一的留言表示:“我不反感Patagonia调整退换货运费,也不反感为环境成本付费。让我反感,它把一个系统问题,包装成了一次道德表达,再转嫁给消费者承担。”

这就涉及到了表达方式的问题。道德劝说和经济施压同时发生,两者叠加才产生了“绑架感”。如果只是劝说、没有收费,或者只是收费、没有道德包装,争议都会小得多。 

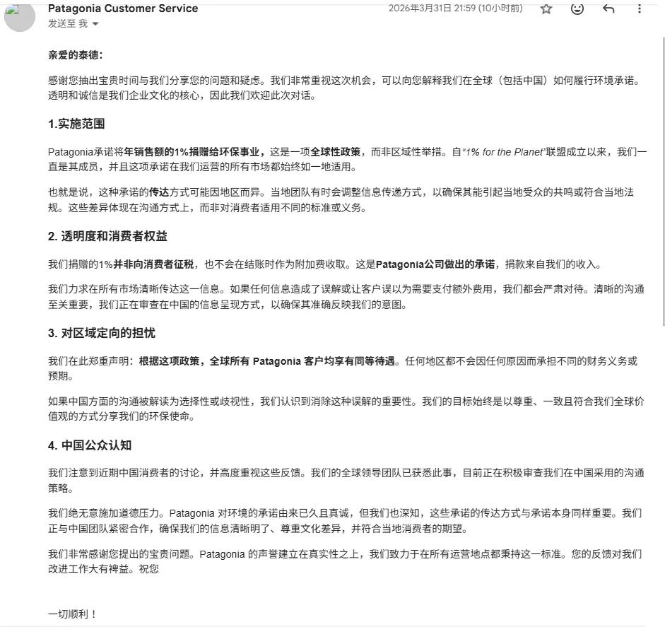
Patagonia全球团队很快给出了回应。 

一位消费者收到的官方邮件中写道:“我们绝无意施加道德压力……我们正在与中国团队紧密合作,确保我们的信息清晰明了、尊重文化差异,并符合当地消费者的期望。” 

邮件同时重申:“我们捐赠的1%并非向消费者征税,也不会在结账时作为附加费收取。这是Patagonia公司做出的承诺,捐款来自我们的收入。我们力求在所有市场清晰传达这一信息。如果任何信息造成了误解或让客户误以为需要支付额外费用,我们都会严肃对待。” 

图源:小红书@是wanjiu 

02 为环保而赚钱,还是为赚钱而环保?

那么,Patagonia的「地球使用费」,是一场是彻头彻尾的谎言吗? 

也未必。如果你了解Patagonia这些年干过的事,可能不会太意外。 

“看到地球使用费,我第一反应是,对于这个品牌来说很正常,它就是我印象中会这么做的品牌啊。”户外爱好者何劲告诉氢商业,她是Patagonia的忠实用户,对品牌的“反商业”操作早就见怪不怪。 

黑色星期五,全行业都在打折,它却在《纽约时报》劝人不要买自家产品;门店的店员都是真正的户外爱好者,会用自己的登山经验指导购物,而不是纯销售导向;衣服款式有限,“甚至有点丑”,并不按季推出新款,避免造成浪费,与快时尚逻辑不同——这些都是Patagonia吸引何劲的原因。因此,她还加入了品牌的攀冰社群,甚至尝试向Patagonia投过简历。 

它还提供终身维修服务。与始祖鸟“补个扣子450,补个开胶700,堪比抢钱”的维修服务相比,它0.01元的价格几乎算得上免费,同时,甚至连盗版和其他品牌的装备也可以送来低价维修,“格局打开”。

也因此,Patagonia三里屯店的维修师何姐,几乎快成为了北京户外运动团体的精神icon。

“如果你在北京玩户外,你的衣服破了,你第一时间会想到的人,就是何姐。”何劲说。 

图源:小红书@噜噜大王驾到! 

这套反商业叙事,让Patagonia越劝人少买,越有人抢着买单,估值达30亿美元,被《财富》杂志评为“地球上最酷的公司”。 

“有一种贱贱的喜欢。”何劲说。 

2022年,创始人Yvon Chouinard做了一件更“离谱”的事,宣布将这价值30亿美元的公司“捐给地球”,并宣告“地球是我们唯一的股东”。

怎么才能把公司捐给地球?本质上,是Patagonia给自己设计了一套奇妙的所有权双轨模式,“管事的不拿钱,拿钱的不管事”。

一边,是由一家叫Patagonia Purpose Trust的信托机构持有2%的投票权,负责公司经营,它权力很大,可以否决公司任何违背环保使命的决策,但不能拿钱,不能分红,所有收益必须再投入公司。

另一边,是由创始人家族成立的非盈利环保组织Holdfast Collective持有98%的无投票权股份,它不管公司的经营,只管花钱,还必须在规定时间内花出去,用于支持环保项目。

那么,「把自己捐给地球」的说法,究竟是真是假?

真实的部分在于, 所有权重组确实发生了,Holdfast Collective已从Patagonia累计收到1.8亿美元,并主动向草根环保机构拨款。 

存疑的部分在于, 创始人家族虽然放弃了赚钱的权利,但通过信托保留了公司的完整控制权。更关键的是,这次重组帮他们规避了约98%的赠予税,原本要交12亿美元的税,实际只交了1750万美元。纽约大学税法教授Daniel Hemel明确指出,家族从中获得了“巨大的税务收益”,这与“无偿捐给地球”的叙事,显然存在一定落差。 

一方面,Patagonia作为想要“一边赚钱一边为社会做好事”的B Corp共益企业,鼓励员工在浪好的时候放下工作去冲浪,监督供应链采用环保材料并保障劳工福利。但另一方面,它又自带“原罪”,一个年销售额约15亿美元的公司,真的环保吗?

比如,根据Patagonia 2025年工作进展报告,其目标是100%使用环保替代材料,但实际达成率仅84%,仍有16%的原材料使用传统高污染材料;循环材料目标原定2025年达到50%使用二次废料,实际仅完成6%,被报告自评为“惨败”。 

更吊诡的是,Patagonia从未主动把自己打造成时尚符号,但它越拒绝成为时尚,越变成了一种时尚。

据潮生TIDE分析,2018年前后,随着“休闲精英”风取代传统西装,高盛、摩根等华尔街投行开始大规模订购带公司Logo的定制Patagonia马甲。绣着徽标的抓绒背心,几乎成了分析师和基金经理的身份标签,人们甚至造了一个词——“Patagucci”,讽刺它在精英阶层中被当成奢侈品追捧。即使,后来Patagonia停止了所有企业定制Logo的服务,仍然有不少金融机构依然会从零售渠道批量采购,再偷偷找工厂加上自家的Logo。 

图源:电视剧《硅谷》

不过,面对铺天盖地的争议和质疑,Patagonia可能并没有那么在乎。

“买它的人,大部分确实认同它的理念。反正要选一家,与其选其它大牌,不如选它——既能让自己觉得对地球好一点,又有大牌的品质保证。”何劲说,“所以我不觉得这件事会动摇它的核心客群。” 

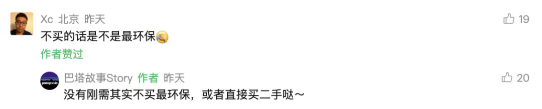
在中国巴塔发布“地球使用费”的文章评论区中,有消费者一针见血地调侃说:“不买的话是不是最环保。” 

官方也承认道:“没有刚需,其实不买最环保。”

参考资料:

1.20社,《Patagonia不包邮也就算了,为什么偏偏要叫“地球使用费”?》,2026.03 

2.Vista氢商业,《“在青藏高原连放3次烟花炸山、国内外道歉信双标”,始祖鸟还能把环保当奢侈品卖给中产吗?》,2025.09.22 

3.巴塔故事Story,《Free Return, No Free Impact | 退货无理由,地球有代价》,2026.03 

4.巴塔故事Story,《Patagonia|我们首份《给地球的报告》正式发布!》,2025.11 

5.潮生TIDE,《花1000多买的Patagonia摇粒绒卫衣,和优衣库有什么区别?》,2026.03 

6.有意思报告,《“平价貂”,盯上年轻人》,2023.11 

7.中新经纬,《一品牌今起对网购党收“地球使用费”,后续可能推广到线下门店,网友吵翻了……》,2026.04 

8.Sierra, How Patagonia Surfed Around Death and Taxes Founder? Yvon Chouinard plans for a future without him, 2022.09 

本文来自微信公众号 “Vista氢商业”(ID:Qingshangye666),作者:何愚,36氪经授权发布。

发布时间:2026-04-03 22:44