12年10轮融资、背后站满地方国资,这家药企冲刺IPO

在折戟A股上市公司并购重组一年多后,上海汇伦医药股份有限公司(简称“汇伦医药”)将目光正式转向了港交所。

4月初,这家以小分子化学药为核心的药企递交了招股书,拟在香港主板挂牌上市,中信证券担任独家保荐人。

作为一家成立于2004年的药企,汇伦医药的发展轨迹带有国内传统药企转型的典型烙印:早期以首仿和改良型新药起家,近年来逐渐向1类创新药转型。

招股书显示,汇伦医药在过去12年间完成了10轮融资,估值攀升超15倍,背后更是集结了贵阳、广州、泰州等多地国资。

数据来源:汇伦医药招股书

然而,在股东阵营背后,汇伦医药正面临着严峻的财务现实:受核心单品红利消退及集采常态化影响,公司营收明显缩水,业绩由盈转亏。

在生物医药资本市场愈发审慎的当下,汇伦医药此次赴港IPO,既是寻求资本退出的必然选择,也是为创新药管线持续“输血”的关键一步。

资本局:估值攀升超15倍,多地国资入局

汇伦医药的资本化之路,是一场漫长且伴随波折的长跑。

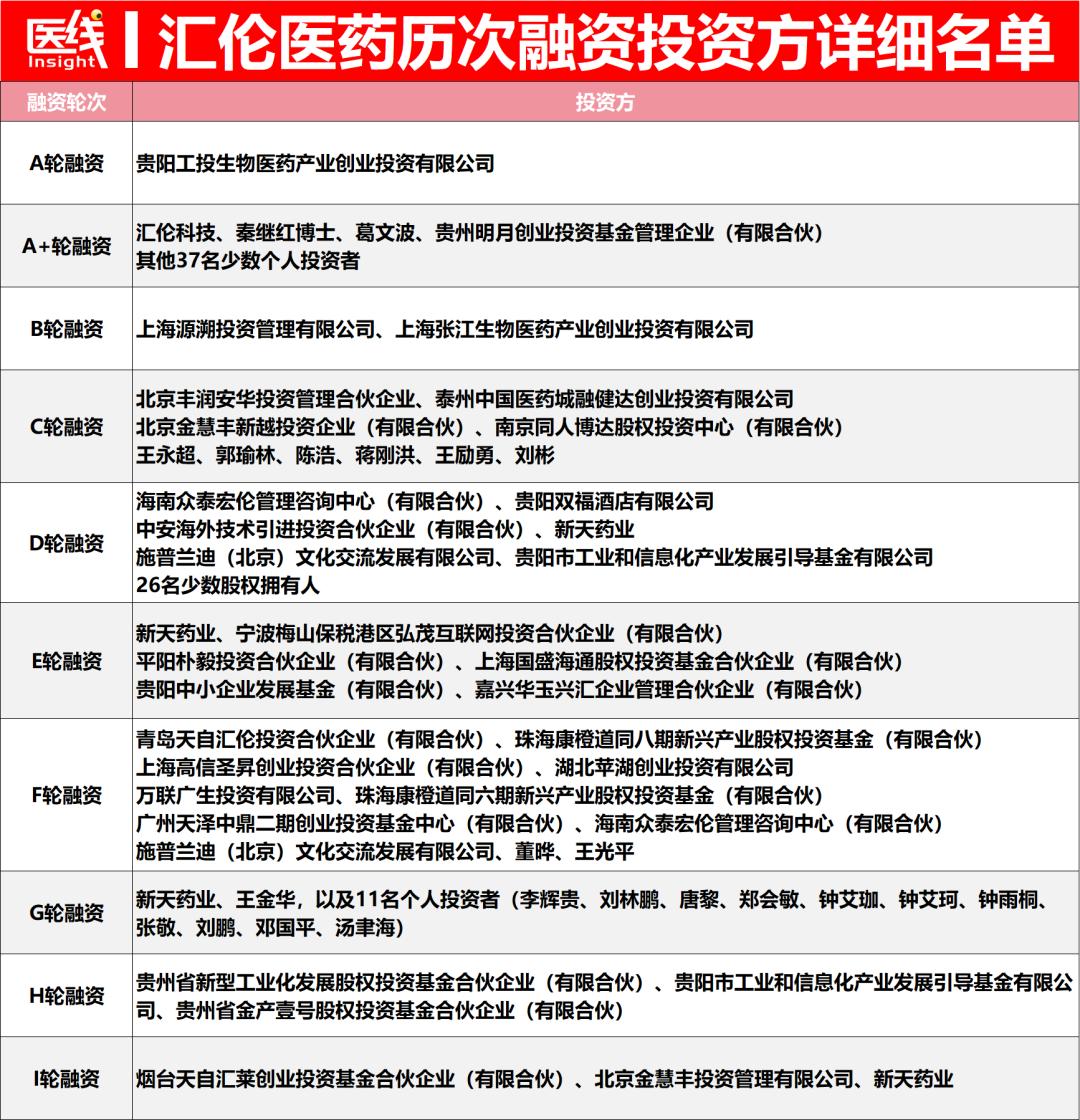
招股书显示,自2013年10月启动A轮融资起,至2025年9月完成I轮融资,汇伦医药在12年间共计完成了10轮融资。

伴随着融资推进,其投后估值从2013年A轮的2.25亿元,一路攀升至2025年I轮的34.31亿元,涨幅超过15倍。

穿透其长长的股东名单,“地方国资扎堆”是汇伦医药最显著的标签。

招股书披露,公司的资方阵营中汇集了多地政府引导基金和国资投资平台。其中,贵州国资涉入最深:由贵阳市国资委最终控制的贵阳生物医药产业投资、贵阳引导基金、贵阳中小企业发展基金,以及由贵州省国资委和贵州省财政厅分别控制的贵州省新型工业化发展基金、贵州省金产基金等均在列。

数据来源:汇伦医药招股书

此外,由于汇伦医药目前的生产基地位于江苏省泰州市,代表泰州的“融健达创投”也参与了投资;代表广州的“万联广生”和“广州天泽”,以及代表泸州市的“上海高信”(穿透后为北海璞湛等)也相继入局。

国资密集背书的背后,离不开汇伦医药创始人兼董事长董大伦的产业运作。

作为医药行业“老兵”,董大伦同时也是A股上市公司新天药业(002873.SZ)的实控人暨董事长。

新天药业专注中药,汇伦医药则主攻小分子化药,双方业务形成区隔。

事实上,汇伦医药曾尝试通过被“同系”公司并购的方式走向资本市场。2024年3月,新天药业曾宣布拟以换股方式收购汇伦医药约85.12%的股权,意图打造“中药+创新化药”双平台。

然而,这场重组因交易各方未能与汇伦医药部分少数股东就关键商业条款达成共识,于同年7月宣告终止。

A股重组折戟后,独立赴港上市成为汇伦医药和背后众多资方的现实选择。

基本面:大单品增长乏力,两年累亏近3亿

在一级市场备受追捧的同时,汇伦医药的财务基本面却在近三年经历了剧烈的波动。

招股书显示,2023年、2024年及2025年,汇伦医药的营业收入分别为9.85亿元、6.86亿元和6.86亿元。

伴随营收下滑的,是盈利能力的逆转:2023年,公司尚能实现2065.9万元的年内利润;但在2024年和2025年,分别录得亏损1.24亿元和1.74亿元,两年累计亏损近3亿元。

数据来源:汇伦医药招股书

导致业绩“过山车”的核心变量,在于其绝对主力产品——希为纳(注射用西维来司他钠)的销量波动。

希为纳是目前中国首个且唯一获批的国产西维来司他钠,主要用于治疗伴有全身性炎症反应综合征相关的急性肺损伤/急性呼吸窘迫综合征(ALI/ARDS)。

2023年,受COVID-19疫情期间肺部感染病例激增影响,希为纳临床需求爆发,当年贡献了7.45亿元的收入,占公司总营收的比重高达75.7%。

但随着疫情后临床需求回归常态,加之分销商调整库存水平,希为纳在2024年和2025年的销售额分别骤降至4.24亿元和3.70亿元,营收占比分别下滑至61.9%和54.0%。

大单品销量缩水,直接拖累了公司的整体盘面。

不过,另一款获批产品佐愈(注射用左亚叶酸)在2024年取得了超过90%的市场份额,2025年销售额大幅增加至7563.5万元,形成了一定补充。

数据来源:汇伦医药招股书

除了希为纳,汇伦医药的仿制药基本盘也正面临集中带量采购的压力。其抗血小板药物康迈瑞(替格瑞洛片)和抗凝药利尔班(利伐沙班片)等五款产品已纳入国家或省级集采。

招股书坦言,集采在带来销量保证的同时,也对产品定价形成了压力。例如利尔班(10毫克)在国家第五批集采中的降价幅度高达97%至99%;康迈瑞(90毫克)的降幅也达到55%至92%。

此外,主力产品之一的蒂诺安(地诺孕素片)由于在2025年下旬的集采中未能中选,公司预计其产量及销量将下降。

出于审慎原则,汇伦医药在2025年计提了1496.6万元的存货减值亏损,进一步侵蚀了当期利润。

高企的销售费用则是吞噬利润的另一大因素。

2023年至2025年,公司的销售及营销开支分别高达4.76亿元、3.65亿元和3.76亿元,常年占据营收的半壁江山。

截至2025年底,公司销售及营销团队达720人,占员工总数的50.7%。庞大的营销开支,反映出其在医药市场要维持产品渗透率所面临的较高商业化成本。

转型期:“仿创结合”谋破局,管线“输血”承压

在仿制药利润空间被集采不断压缩、核心单品特定红利消退的背景下,向临床价值更高的创新药转型,是汇伦医药破局的关键。

招股书显示,汇伦医药将战略定位于“仿创结合”——利用已上市高端仿制药提供现金流,逐步将战略重点转移至创新药开发。

目前,公司管线中已有四款1类创新药和三款2类改良型新药处于临床开发阶段。

在其重点推进的创新管线中,有几款药物被寄予厚望:

一是HL-1186。这是一款靶向急性和慢性疼痛的1类创新药(高选择性Nav1.8抑制剂),旨在提供无成瘾性的非阿片类镇痛替代方案。

目前国内尚无Nav1.8抑制剂获批,该药已完成术后急性疼痛的两项IIa期试验,正在进行糖尿病周围神经痛(DPNP)的II期试验。

弗若斯特沙利文数据显示,中国DPNP药物市场于2019年至2024年维持相对稳定,约为人民币60亿元。受糖尿病发病率持续增长、对糖尿病并发症的认识提升、镇痛机制的创新以及多模态疼痛管理方法等多项关键因素的驱动,DPNP药物市场预计于2028年将达到人民币73亿元。

数据来源:弗若斯特沙利文

二是YD0293。其是一款针对慢性鼻窦炎(CRS)的新型DPP1抑制剂。据弗若斯特沙利文数据,这是目前全球唯一正在临床开发、用于治疗不伴鼻息肉的慢性鼻窦炎(CRSsNP)的DPP1抑制剂,已启动IIa期临床。

三是H057。该产品为“希为纳”的吸入剂型升级版,是全球首款且唯一处于临床阶段的可吸入西维来司他钠候选药物,旨在降低全身不良反应并将适应症拓展至支气管扩张症急性加重和社区获得性肺炎(CAP)。

汇伦医药管线情况,图片来源:招股书

然而,创新药研发是一场典型的“资金消耗战”。

2023年至2025年,汇伦医药的研发开支分别为2.11亿元、1.95亿元和2.34亿元,三年累计研发投入超6.4亿元。

高强度的研发与销售支出,叠加主营业务的波动,对汇伦医药的现金流提出了考验。

2023年和2024年,汇伦医药经营活动所用现金净额均为负值,分别为-3747.5万元和-1.558亿元;直到2025年,经营现金流才转正为854.4万元。

截至2025年12月31日,公司的现金及现金等价物为1.37亿元;而同期的银行贷款及其他借款中,一年内到期的短期债务达2.49亿元,非流动负债项下的长期借款达3.98亿元。

在此背景下,赴港IPO募资显得尤为迫切。

根据招股书,汇伦医药赴港上市的募资净额中,绝大部分将用于在研产品的临床开发,尤其是HL-1186、H057、YD0293、YD0743等核心管线,剩余部分用于营运资金及一般企业用途。

不难发现,从享受特定周期的产品红利实现盈利,到需求回落、应对集采压力,再到重注创新药承受亏损阵痛,汇伦医药的财务表现,客观呈现了一家传统化药企业在行业周期更迭中的真实图景。

长达12年的融资长跑与众多地方国资的押注,为汇伦医药搭建了从原料药到制剂的完整产业链。

但在资本市场趋于冷静的当下,赴港IPO只是汇伦医药接受大考的开始。

如何在营收承压的情况下改善现金流,并将重金投入的创新药管线从“临床图纸”转化为真正的商业化利器,将是这家药企敲开港交所大门后,必须向投资者回答的核心命题。

本文来自微信公众号“医线Insight”,作者:张小漫,36氪经授权发布。

发布时间:2026-04-08 11:43